2016CCTE切削工具高峰論壇十月與您相約上海
為進一步落實相關戰略部署,共同推動工具產業的交流、孵化、推廣及應用。中國工具展組委會靈碩集團主辦的2016CCTE切削工具產業專業渠道研發革新與應用高峰論壇十月將在上海盛大開幕。

大會主題
“研發革新中國工具技術和數據應用指數方法論”,圍繞中國切削工具發展機遇、產業技術、獲取利潤等各個環節的各種挑戰和問題。變革(制造業)藍圖與路徑,持續與復興,決勝商業模式分享、增長技術最佳實踐、提供操作思路和建議,為一切關注用戶、產品、收入等快速增長的人搭建一個學習交流、思想碰撞的干貨分享平臺。
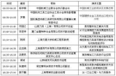
高規格、國際化、市場化”的高峰論壇,充分發揮了傳遞市場信息與交流先進技術的窗口作用。眾多專家學者親臨論壇現場,共同直擊建筑節能行業熱點、把脈行業趨勢、分析發展方向。其中“關于2016CCTE切削工具產業專業渠道研發與應用高峰論壇”備受行業人士的關注。具體日程如下:

組織架構
主辦單位: 國機集團成都工具研究所有限公司、靈碩集團控股有限公司。協辦單位 : 中國機械工業金屬切削刀具技術協會、全國刀具標準化技術委員會、全國量具量儀標準化技術委員會。支持單位:中國汽車工業協會 、揚州(儀征)汽車工業園、上海市醫療器械行業協會、嘉興市模具行業協會、瑞安市機械電子行業協會、上海市機械工業學會。報名參會請登錄官網www.cctechina.com。