2016年展示規劃面積30000平米,500家國內外參展商包括黃河旋風、富耐克、波爾塔瓦、英國元素六、日本住友、山田研磨、立合微航、大華砂輪、三超、三祥、溫特爾砂輪等業內代表性企業。觀眾招募工作如火如荼進行中,以展會多年來沉淀的數據庫為基礎,客服團隊精準邀約專業觀眾,觀眾預登記多渠道開通,參展企業互動邀請,參觀觀眾隊伍愈加強大。本屆展不僅名企薈萃,即將如約而至的觀眾更是大咖云集。如中國汽車工業協會、揚州(儀征)汽車工業園、上海市醫療器械行業協會、嘉興市模具行業協會 、瑞安市機械電子行業協會、上海市機械工業學會等行業協會均已協議組團參觀上海國際磨具磨削技術加工展。

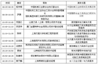
為進一步落實磨具磨削產業戰略部署,共同推動磨削產業的交流、孵化、市場推廣及技術應用。中國工具展組委會主辦的2016 CAGE上海國際磨具磨削技術研討會10月11日將在上海盛大開幕。具體日程如下:

組織架構
主辦單位:國機集團成都工具研究所有限公司 、 靈碩集團控股有限公司。
協辦單位:中國機械工業金屬切削刀具技術協會、全國刀具標準化技術委員會、全國量具量儀標準化技術委員會。
支持單位:中國汽車工業協會、揚州(儀征)汽車工業園、上海市醫療器械行業協會、嘉興市模具行業協會、瑞安市機械電子行業協會、上海市機械工業學會 。
詳情請登錄官網www.cageexpo.com。